2024年07月03日,我校yl6809永利官网集团杨明高级畜牧师作为共同第一作者在国际知名学术刊物《Nature Communications》在线发表题为“Multi-omic characterization of allele-specific regulatory variation in hybrid pigs”(DOI: https://doi.org/10.1038/s41467-024-49923-5)的重要研究成果。

现代养猪产业普遍采用专门化品系选育和配套系杂交方式进行生产,其目的是充分利用杂种优势。基因表达调控是将基因型转化为表型的关键步骤,而等位基因特异性表达(Allele-specific expression,ASE)现象被认为是引起猪杂种优势和遗传多样性的潜在机制。ASE与亲本基因型效应密切相关,并受复杂的顺式/反式作用调控,通常被认为在解释杂种和亲本之间基因表达差异方面起着关键作用。然而,大多数研究仅关注稳态RNA丰度,忽略了在不同组织和发育阶段的多层次基因调控变异。对ASE的系统性研究,不仅有助于完善基因表达调控的遗传解析,还为猪杂交育种和复杂疾病的机制研究提供了重要依据。

中西方猪“正反交”等位基因特异性表达实验设计
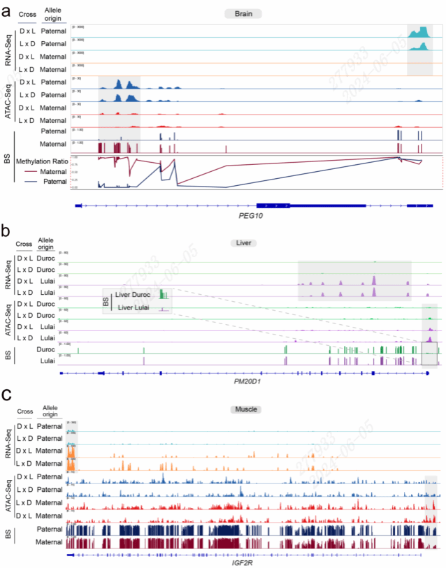
项目组设计了中西方猪种正反交杂交配套实验,首次系统研究了猪等位基因特异性表达(Allele-specific expression,ASE)的时空特异性,揭示了猪在不同发育时期、不同组织中的亲本决定型(Parent-of-Origin Effect, POE)和等位基因型决定型(Allele Genotype Effect, AGE)两种ASE类型,鉴定了174个POE基因(其中154个为首次报道)和394个AGE基因(猪中首次系统报道),并绘制了猪不同发育阶段和不同组织特异性ASE图谱。发现在鉴定出的两类ASE基因中,POE基因与基因组印记相关,在猪早期胚胎发育、疾病的易感性和免疫性、肌肉骨骼生长发育过程中起到关键的调控作用;而AGE基因被认为可能与杂交优势相关,可作为种猪杂交配套、基因组选配的重要参考依据。

PEG10、PM20D1与IGF2R基因发生等位基因特异性表达的遗传机制
华南农业大学动物科学学院吴珍芳教授、杨杰副研究员、美国密歇根州立大学黄温助理教授为本文共同通讯作者,华南农业大学博士后全建平、我校yl6809永利官网集团杨明高级畜牧师、华南农业大学蔡更元研究员、华南农业大学博士毕业生王兴旺为共同第一作者。
相关论文信息:https://doi.org/10.1038/s41467-024-49923-5

